Автор: Денис Аветисян
Новая платформа BrainFuse объединяет реалистичное биологическое моделирование нейронов с передовыми методами искусственного интеллекта, открывая возможности для глубокого понимания и эмуляции работы мозга.
Пока крипто-инвесторы ловят иксы и ликвидации, мы тут скучно изучаем отчетность и ждем дивиденды. Если тебе близка эта скука, добро пожаловать.
Купить акции "голубых фишек"
BrainFuse представляет собой унифицированную инфраструктуру, интегрирующую биофизическое моделирование, градиентное обучение и поддержку нейроморфного оборудования для объединения нейронауки и искусственного интеллекта.
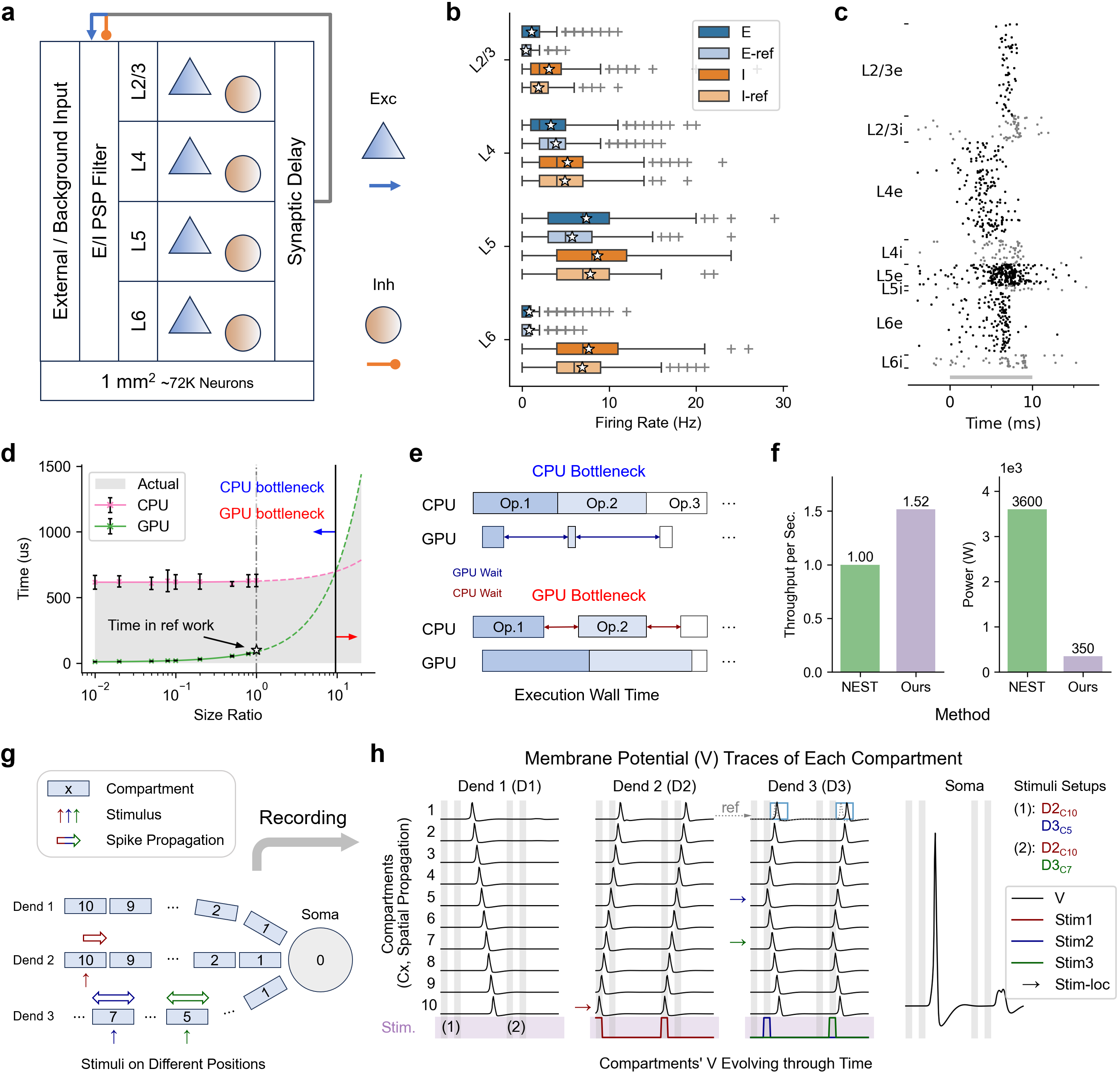
Несмотря на очественную взаимодополняемость нейронауки и искусственного интеллекта, их синергия затруднена из-за растущей инфраструктурной несовместимости. В данной работе представлена платформа ‘BrainFuse: a unified infrastructure integrating realistic biological modeling and core AI methodology’, объединяющая биофизическое моделирование нейронов и современные методы искусственного интеллекта. BrainFuse обеспечивает эффективную симуляцию, градиентное обучение и развертывание на нейроморфном оборудовании, позволяя преодолеть разрыв между этими дисциплинами и достичь беспрецедентной скорости — до 3000-кратного ускорения оптимизации ионных каналов на GPU. Сможет ли BrainFuse стать основой для создания нового поколения биовдохновленных интеллектуальных систем и продвинуть наше понимание как мозга, так и искусственного интеллекта?
Основы биологического интеллекта: от Ходжкина-Хаксли к новым вычислениям
Традиционные вычислительные подходы, несмотря на свою мощность, зачастую уступают биологическим системам в плане энергоэффективности и адаптивности. В то время как современные компьютеры требуют значительных затрат энергии для выполнения даже простых задач, мозг человека потребляет лишь около 20 ватт, демонстрируя поразительную эффективность. Эта разница обусловлена принципиально иным подходом к обработке информации: биологические системы используют параллельную, распределенную обработку, основанную на взаимодействии огромного числа нейронов, что позволяет им эффективно решать сложные задачи в условиях ограниченных ресурсов. Кроме того, биологические системы обладают способностью к обучению и адаптации, позволяя им оптимизировать свою работу в меняющихся условиях, в отличие от жестко запрограммированных алгоритмов, используемых в традиционных компьютерах. Исследование и моделирование этих принципов адаптивности и энергоэффективности является ключевым направлением в развитии нового поколения вычислительных систем, стремящихся к более разумному и устойчивому потреблению энергии.
Модель Ходжкина-Хаксли, являясь фундаментальной основой для понимания динамики нейронов, детально описывает ионные каналы и мембранный потенциал, определяющие процесс генерации и распространения нервного импульса. Однако, её вычислительная сложность представляет значительную проблему при масштабировании для моделирования крупных нейронных сетей. Каждая симуляция требует решения системы дифференциальных уравнений для каждого ионного канала в каждом нейроне, что экспоненциально увеличивает потребность в вычислительных ресурсах. Несмотря на свою точность и биологическую правдоподобность, прямое применение модели Ходжкина-Хаксли к масштабным нейронным сетям остается сложной задачей, требующей разработки эффективных алгоритмов и аппаратного обеспечения для преодоления вычислительных ограничений и реализации реалистичных симуляций мозговой деятельности.
Точное моделирование поведения нейронов является фундаментальным для прогресса как в нейронауке, так и в разработке вычислительных систем, вдохновленных мозгом. Понимание сложных процессов, происходящих в нейронах, позволяет исследователям раскрывать механизмы обучения, памяти и других когнитивных функций, что имеет решающее значение для разработки новых методов лечения неврологических заболеваний. Кроме того, принципы работы биологических нейронных сетей служат основой для создания инновационных компьютерных архитектур, стремящихся к энергоэффективности и адаптивности, превосходящих традиционные вычислительные системы. Использование биофизически достоверных моделей нейронов позволяет инженерам разрабатывать нейроморфные чипы и алгоритмы, способные решать сложные задачи, такие как распознавание образов и машинное обучение, с минимальным потреблением энергии и высокой степенью параллельности.

BrainFuse: Унифицированная платформа для симуляции и обучения
Платформа BrainFuse объединяет биологическое моделирование с методами машинного обучения, предоставляя исследователям инструменты для изучения сложных нейронных цепей. Интеграция позволяет создавать виртуальные модели биологических нейронных сетей и обучать их, используя алгоритмы искусственного интеллекта. Это дает возможность исследовать функционирование мозга на различных уровнях детализации, от отдельных нейронов до сложных систем, и проверять гипотезы о принципах работы нервной системы. Данный подход позволяет моделировать как отдельные нейронные цепи, так и целые области мозга, что открывает новые возможности для изучения когнитивных процессов и нейрологических заболеваний.
Платформа BrainFuse использует методы автоматического дифференцирования и градиентной оптимизации для обучения спайковых нейронных сетей с высокой точностью. Автоматическое дифференцирование позволяет эффективно вычислять градиенты функций потерь относительно весов сети, что необходимо для алгоритмов обучения, таких как стохастический градиентный спуск. Градиентная оптимизация, в свою очередь, позволяет минимизировать функцию потерь и, следовательно, настраивать параметры сети для достижения желаемого поведения. Этот подход обеспечивает возможность точной настройки параметров сети и оптимизации ее производительности, что критически важно для моделирования сложных нейронных схем и обучения нейронных сетей для решения различных задач.
Платформа BrainFuse обеспечивает крупномасштабное моделирование коры головного мозга и использует Triton для ускорения вычислений на GPU. Это позволяет симулировать корковую сеть, состоящую из 38 000 нейронов и 100 миллионов синапсов, на одном нейроморфном чипе с энергопотреблением 1,98 Вт. Данная производительность достигается за счет оптимизации вычислений и эффективного использования ресурсов GPU, что делает BrainFuse подходящим инструментом для исследования сложных нейронных цепей и разработки энергоэффективных вычислительных систем.

BrainFuse: Валидация моделирования от нейрона к организму
BrainFuse обеспечивает точное моделирование пирамидальных нейронов пятого слоя (L5PC), что позволяет создать реалистичную модель обработки информации в коре головного мозга. Платформа позволяет воспроизводить сложные паттерны активности, характерные для L5PC нейронов, включая их дендритные спайки и интеграцию синаптических входов. Высокая точность моделирования достигается за счет использования детальных морфологических данных и реалистичных моделей ионных каналов, что позволяет исследовать механизмы, лежащие в основе когнитивных функций и нейронных расстройств. Воспроизведение нейронных процессов L5PC в BrainFuse является ключевым для изучения функционирования коры и разработки новых нейроморфных вычислений.
Интеграция BrainFuse с платформами NEURON и NEST предоставляет исследователям возможность верификации и валидации создаваемых симуляций путем сопоставления с общепринятыми нейронаучными моделями и классической моделью Ходжкина-Хаксли. Это достигается за счет совместимости форматов данных и протоколов взаимодействия, позволяющих бесшовно переносить модели и результаты между BrainFuse, NEURON и NEST. Возможность использования существующих, проверенных инструментов и моделей значительно повышает достоверность и воспроизводимость симуляций, выполненных в BrainFuse, а также упрощает процесс сравнения результатов с другими исследованиями в области вычислительной нейронауки.
Платформа BrainFuse демонстрирует повышенную точность при подгонке данных биологических нейронов, что подтверждается более низким значением метрики sMAPE по сравнению с альтернативными методами. В ходе тестирования было показано, что BrainFuse обеспечивает более точное моделирование электрофизиологических свойств нейронов. Кроме того, платформа позволяет моделировать целые организмы, такие как нематода C. elegans, что открывает возможности для изучения нейронных цепей и поведения в контексте сложной биологической системы. Это достигается за счет масштабируемости платформы и возможности интеграции различных типов нейронных моделей.

Нейроморфная безопасность и перспективы развития
Платформа BrainFuse поддерживает метод HH Encryption — инновационный подход к обеспечению безопасной связи, использующий динамику нейронов. В основе данного метода лежит моделирование поведения нейронов, где информация кодируется в сложной последовательности спайков — электрических импульсов, характерных для биологических нервных клеток. В отличие от традиционных криптографических систем, основанных на математических алгоритмах, HH Encryption использует нелинейные и динамические свойства нейронных сетей, что значительно усложняет процесс взлома. Вместо статических ключей, информация шифруется и дешифруется посредством моделирования активности искусственных нейронов, делая систему устойчивой к атакам, направленным на взлом стандартных криптографических протоколов. Этот подход открывает новые перспективы в области кибербезопасности, предлагая альтернативное решение для защиты конфиденциальных данных, особенно в условиях возрастающей вычислительной мощности потенциальных злоумышленников.
Платформа BrainFuse демонстрирует совместимость с передовыми аппаратными решениями нейроморфных вычислений, такими как BrainScale и Jaxley, открывая возможности для создания энергоэффективных и устойчивых вычислительных систем. В отличие от традиционных архитектур, нейроморфные чипы имитируют принципы работы человеческого мозга, что позволяет значительно снизить потребление энергии при выполнении сложных задач. Интеграция с BrainFuse позволяет использовать преимущества этих чипов для реализации алгоритмов безопасности, обеспечивая не только высокую производительность, но и повышенную надежность в условиях помех и атак. Такой подход особенно важен для приложений, где энергоэффективность и устойчивость к сбоям имеют критическое значение, например, в системах безопасности, автономных устройствах и периферийных вычислениях.
Платформа BrainFuse демонстрирует значительное ускорение в моделировании биофизических процессов, достигая в 3000 раз более высокую скорость по сравнению с реализациями в PyTorch. Это существенное увеличение производительности открывает новые возможности для изучения сложных нейронных систем и разработки алгоритмов машинного обучения, вдохновленных биологическими принципами. Интеграция с Spiking Jelly расширяет функциональность платформы, позволяя исследователям и разработчикам эффективно работать со спайковыми нейронными сетями — перспективным направлением в области искусственного интеллекта, стремящимся к энергоэффективности и биологической правдоподобности. Такой подход позволяет моделировать более сложные и реалистичные нейронные сети, что потенциально приведет к созданию более интеллектуальных и адаптивных систем.

Платформа BrainFuse, представленная в данной работе, демонстрирует стремление к созданию целостной системы, объединяющей биологическое моделирование и искусственный интеллект. Она акцентирует внимание на важности понимания взаимосвязей между компонентами сложной системы, что находит отражение в словах Дональда Дэвиса: «Изменение одной части системы создаёт эффект домино». Подобно тому, как незначительное изменение в одной нейронной сети может повлиять на всю ее работу, BrainFuse подчеркивает необходимость учитывать архитектуру и взаимодействие компонентов при разработке и оптимизации моделей. Эффективное градиентное обучение и развертывание на нейроморфном оборудовании становятся возможными лишь при таком комплексном подходе, обеспечивающем понимание всей системы, а не только ее отдельных частей.
Что Дальше?
Представленная работа, создавая платформу BrainFuse, не столько решает существующие проблемы, сколько обнажает их глубинную сложность. Интеграция биологически правдоподобного моделирования с методами искусственного интеллекта — это не просто технический компромисс, но и признание того, что «интеллект» сам по себе не является монолитной сущностью. Стремление к реалистичности в моделях нейронов неизбежно сталкивается с вычислительными ограничениями, а упрощения, необходимые для обучения с использованием градиентных методов, всегда влекут за собой потерю биологической правдоподобности. Эта дилемма — фундаментальная, и её полное разрешение представляется маловероятным.
Перспективы развития лежат, вероятно, в области поиска элегантных балансов. Разработка новых архитектур, способных эффективно использовать преимущества как биологически правдоподобного моделирования, так и оптимизационных алгоритмов, представляется более плодотворной, чем попытки создать универсальную модель, охватывающую все аспекты нейронной активности. Особое внимание следует уделить вопросам масштабируемости и возможности развёртывания моделей на нейроморфном оборудовании, поскольку именно это позволит выйти за рамки чисто симуляционных исследований.
В конечном счёте, BrainFuse — это не конечная точка, а скорее отправная площадка для дальнейших исследований. Понимание того, что «хорошая система — живой организм», требует постоянного переосмысления существующих подходов и готовности к принятию новых, возможно, неожиданных решений. Успех в этой области будет зависеть не столько от создания более сложных моделей, сколько от умения находить простоту и ясность в их структуре.
Оригинал статьи: https://arxiv.org/pdf/2601.21407.pdf
Связаться с автором: https://www.linkedin.com/in/avetisyan/
Смотрите также:
- Рынок в ожидании ставки: что ждет рубль, нефть и акции? (20.03.2026 01:32)
- СПБ Биржа: «Газпром» в фаворе, «Т-техно» под давлением, дефицит юаней тревожит инвесторов (22.03.2026 22:33)
- Макросъемка
- Что такое Bazzite и лучше ли она, чем Windows для PC-гейминга? Я установил этот набирающий популярность дистрибутив Linux, чтобы проверить это самостоятельно.
- Прогнозы цен на эфириум к рублю: анализ криптовалюты ETH
- OnePlus Nord 6 ОБЗОР: чёткое изображение, замедленная съёмка видео, скоростная зарядка
- Российский рынок: между ростом потребления газа, неопределенностью ФРС и лидерством «РусГидро» (24.12.2025 02:32)
- Искусственные мозговые сигналы: новый горизонт интерфейсов «мозг-компьютер»
- MINISFORUM добавляет опцию Ryzen 9 8945HX в линейку мини-ПК MS-A2
- От фотографий к фильмам: полное руководство по переходу на видеосъемку
2026-01-30 11:26